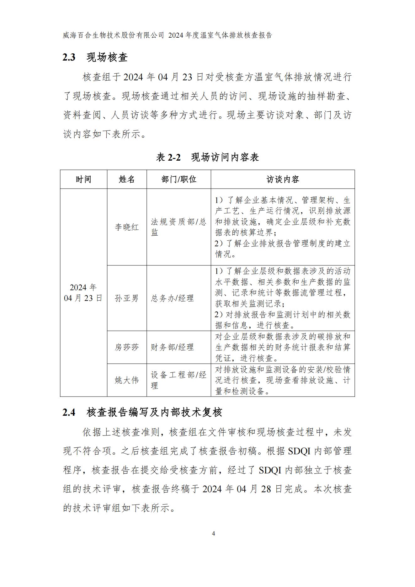
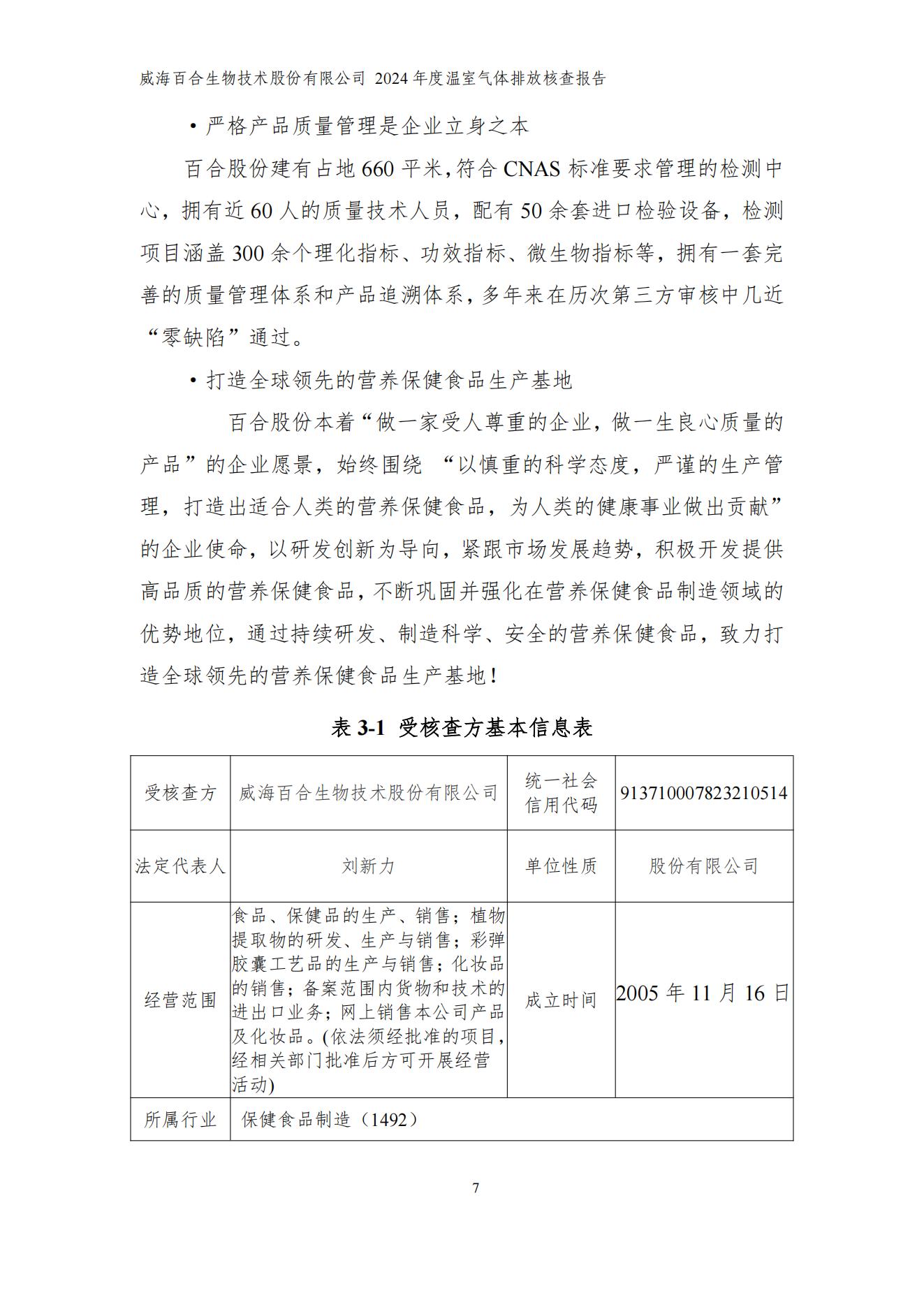
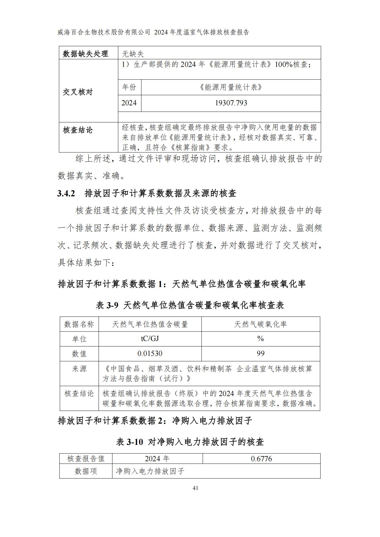
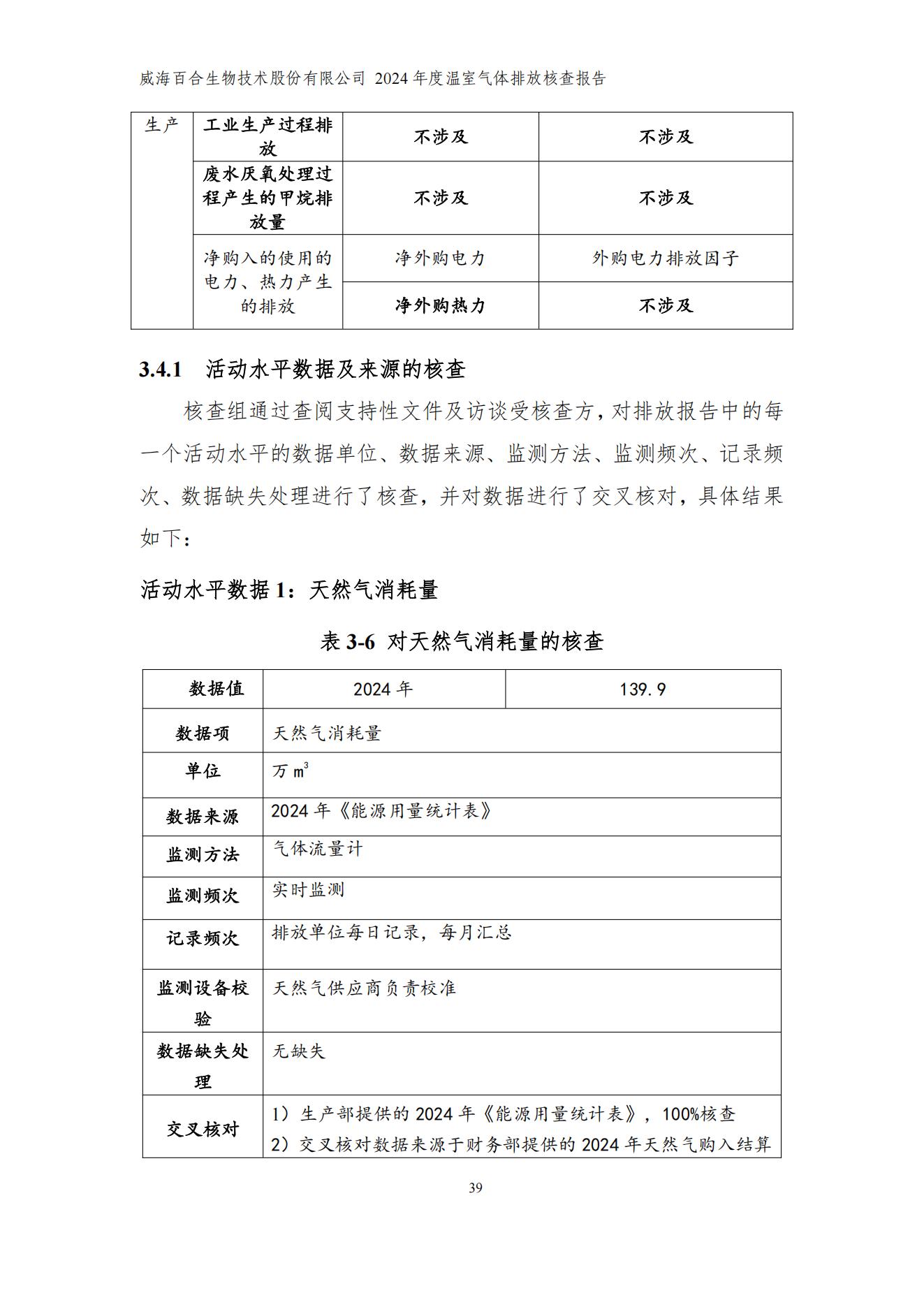
EN
CH
欧亿(中国)
关于百合
企业简介
董事长致辞
发展历程
出口全球
欧亿官方网页版
企业新闻
行业新闻
智造研发
智能工厂
研发创新
CNAS实验室
质量管理
产品服务
保健食品
营养食品
特膳食品
批文服务
品牌中心
百合康
鸿洋神
盈养元
福仔
足力行
能倍健
出口跨境
出口服务
出口产品
新西兰奥拉营养
投资者关系
联系我们
联系我们
加入我们
欧亿官方网页版2024年度温室气体排放核查报告
2025-05-28
贝博app体育登录入口
|
雅博体育app入口
|
安博app登录入口
|
开云手机入口官网
|
开云网页版登录入口-开云(中国)
|
亚美网页版登录入口
|
星空网页版在线登录官网
|
米兰网页版登录入口
|
qy球友会中国官方网站
|